Context
I first learned Shape Up in July 2022, proposed using its discovery concepts in April 2025, and fully operationalized the process in March 2026 at Signable. At rollout, Signable had around 60 people, with three Product Managers leading three cross-functional squads.
Before this change, teams relied on traditional PRDs.
Challenge
Following an investment due diligence process in November 2025, it became clear we needed a more efficient and decision-focused way to move ideas into delivery.
While I did not believe our PRDs were poor quality, the overall process was perceived as too detailed and time-consuming. We needed a discovery system that was lighter, clearer, and better aligned to strategic outcomes.
Approach

I led the design and rollout of a Signable-specific process that combined:
- Shape Up discovery concepts
- Money Stories
- ICE scoring and experimentation
Where discovery sits in the product cycle
The model below shows how ideas move from insights and strategy through Discovery (shaping and validation) and into delivery. It was a useful anchor when explaining why we were changing how we wrote and reviewed work before build.

Core operating changes
I implemented three core operating changes:
- Shaping Sessions to align Product, Engineering, and Design early on problem framing and solution direction
- Shaped Bets to replace PRDs with a more focused, decision-ready artifact
- Development Kick-off sessions to ensure clarity before execution begins
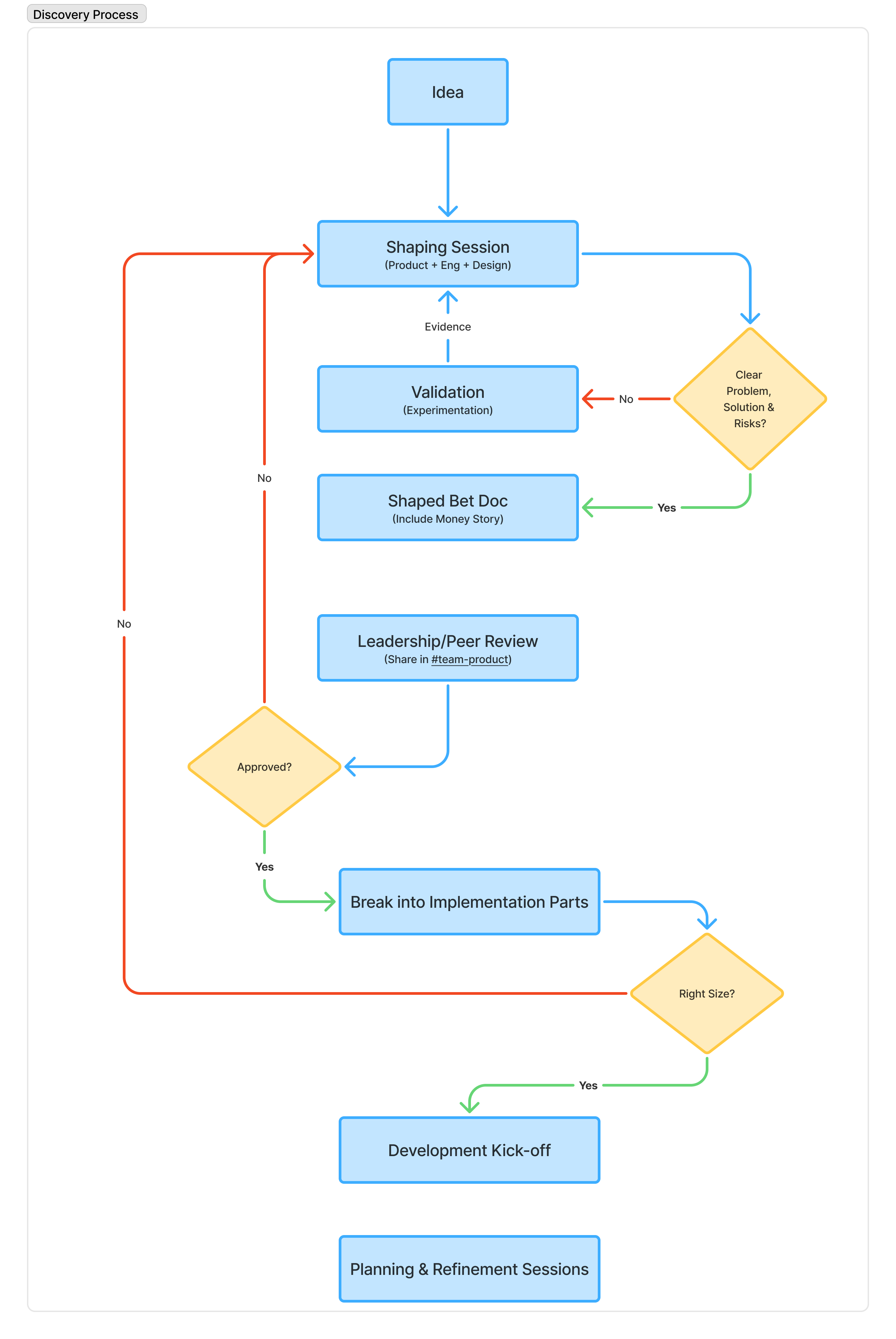
Discovery workflow in practice
The overview image at the top of this case study shows how we expected ideas to move through shaping, validation loops, peer review, and sizing before a kick-off. It matched the language we used in the handbook and in ClickUp statuses.
I adapted the methodology rather than copying it directly, then operationalized it through:
- A handbook article
- A presentation deck
- A Shaped Bet template in ClickUp
- Team onboarding sessions and Q&A
Entry and Exit Criteria
- Entry to discovery: an idea enters discovery when available evidence suggests it can move a meaningful metric tied to current strategy and OKRs.
- Ready for development: the team can confidently answer, "Do we know what we are building and why?" and the confidence score is 4 or higher on the ICE scale.
Operating Model
The process is tracked in ClickUp using an ideas backlog per squad, with statuses aligned to each Shape Up stage and dashboard reporting on flow.
Cross-functional input starts at shaping:
- Tech Lead: technical viability decisions
- Design: usability decisions
- PM: business viability decisions
PMs own process leadership, including pace, ceremony quality, and decision progression through discovery.
Adoption and Change Management
I rolled this out through a full-team presentation, followed by practical reference materials and ongoing reinforcement in Product Operations check-ins.
There was no direct resistance, but teams needed time to adjust to new language, artifacts, and routines.
Impact (to date)
This is still early, but initial signals are positive:
- Discovery conversations are more structured and cross-functional from the start.
- Teams now use a clearer readiness threshold before development starts.
- Product work is becoming more explicitly linked to strategy, evidence, and commercial rationale.
What I'd Improve Next
I am intentionally treating this as an evolving operating system and will review improvements after a longer usage window.
Additional artifacts (internal)
- ClickUp Shape Up statuses
- ClickUp reporting dashboard
- Screenshot of rollout presentation
